关注微信三人行手机站收藏网站网站地图在线留言欢迎来到 东莞市三人行环境科技有限公司官网

专注于工业废水深度处理30年行业沉淀*1000+工程案例*免费检测 *持续达标

全国服务热线:153828697760769-22185966

聚焦三人行  掌握环保行业新鲜资讯

二沉池发黑如何解决

返回列表 来源: 发布日期: 2025.11.25

污水处理厂的日常运行中,二沉池是水质净化的最后一道关键关卡。一旦二沉池水面泛起墨黑色,对运营人员而言,无疑是一个刺眼的警报信号。它不仅影响观感,更意味着整个生化系统可能正面临失衡。本文将带您一步步诊断病因,并提供从应急处理到根本解决的全方位方案。
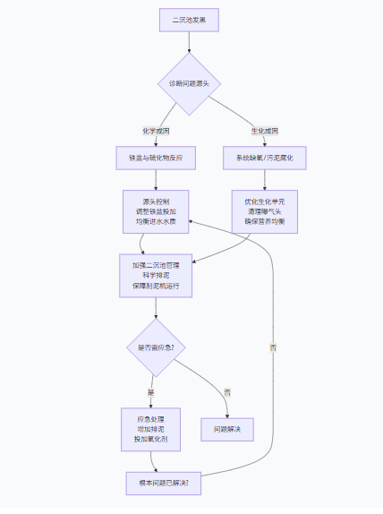
一、 追根溯源:二沉池为什么会发黑?
要解决问题,首先要看懂这个“黑色信号”。 二沉池发黑本身不是病,而是“病症”,其“病根”通常在前端的生化处理环节。主要原因有以下两类:

1. 化学原因:硫化亚铁“作画”
这是最常见的原因。当进水中含有硫酸盐或有机物在厌氧环境下分解产生硫离子(S²⁻) 时,会形成硫化氢(臭鸡蛋气味的主要来源)。此时,如果预处理或生化池中投加了铁盐(如氯化铁、硫酸亚铁等混凝剂或除磷剂),多余的亚铁离子(Fe²⁺) 就会与硫离子结合,生成不溶于水的硫化亚铁(FeS) 黑色沉淀。整个过程,就像无形的画笔在二沉池中渲染出一片墨色。
识别特征: 水体均匀发黑,并常伴有明显的臭鸡蛋气味。
2. 生化原因:系统“缺氧”窒息
污泥腐化:二沉池中的污泥停留时间过长,未能及时排出,导致池底污泥在厌氧环境下腐化变质,产生硫化氢、黑色有机物等致黑致臭物质。
前端曝气不足:好氧池的曝气系统如果出现堵塞或效率低下,会导致溶解氧(DO)不足,微生物无法正常进行好氧代谢,转而进行厌氧代谢,产生大量黑色中间产物,并随水流进入二沉池。
识别特征: 水体发黑的同时,常伴随大量污泥上浮、结成块状,池面有气泡冒出。


二、 对症下药:系统性解决方案
治理二沉池发黑,必须采取“标本兼治”的系统性思维,其逻辑流程如下:

1


1. 源头控制,斩断“黑色”来源
审查铁盐投加:重新评估铁盐的投加点与投加量。在硫化物含量较高的进水情况下,考虑是否过量投加,或寻找替代药剂。
均衡进水水质:加强与排污单位的协调,尽量减少高硫、高硫酸盐废水的冲击性流入。
2. 优化生化单元,创造健康环境
确保充足曝气:立即检查好氧池的曝气系统,清理堵塞的曝气头,恢复曝气均匀性,确保好氧池末端溶解氧不低于2.0 mg/L。
保障营养平衡:按照BOD₅:N:P ≈ 100:5:1的比例,检查并调整营养剂的投加,避免污泥因“营养不良”而解絮,沉降性能恶化。
3. 加强二沉池运行管理
科学排泥:制定并严格执行科学的排泥计划。根据污泥沉降比(SV₃₀)和污泥浓度(MLSS)数据,及时排出沉淀污泥,防止其在池底厌氧腐化。这是日常管理中最关键的一环。
保障刮泥机运行:确保刮泥机连续稳定运行,及时将沉淀污泥收集至泥斗,避免污泥在池底长期堆积。
4. 应急处理,快速“退黑”
当二沉池已明显发黑时,可采取以下临时措施:
加大排泥:立即临时增加排泥量和排泥频率,将含有大量硫化亚铁或腐化污泥的黑色物质迅速排出系统。
投加氧化剂:在二沉池进水处适量投加次氯酸钠或双氧水等氧化剂,可以快速氧化水中的硫化物,暂时缓解发黑现象。请注意: 这只是“退烧药”,根本问题仍需前述方法解决。

三、 总结:建立系统性思维
二沉池发黑,归根结底是整个 污水处理系统失衡的“冰山一角”。成功的治理不在于疲于奔命地应急处理,而在于建立一套 “源头控制—过程优化—末端保障” 的精细化运行管理体系。
作为运营人员,当看到二沉池发黑时,不应只盯着二沉池本身,而应将其视为一个线索,逆向追踪,系统地检查前端的铁盐投加、曝气效果、污泥状态等各个环节。通过精细化的管理和预防性维护,才能让二沉池始终保持清澈,确保污水处理厂的稳定运行和达标排放。

工业废水处理方案.jpg

东莞环保公司东莞市三人行环境科技有限公司是一家集设计、施工、运营为一体的环保治理企业,有成熟的废水处理研发团队、废水分析实验化验团队、废水处理运营团队、工程实施维护团队确保给客户快速准确服务主要服务方向为: 工业废水处理、 污水站运营蒸发浓缩设备 定制等,擅长 阳极氧化废水处理,熟悉多种废水处理研发生产工艺,从源头上控制污染源的排放量,减少污泥量,更有利于达标排放和节约运营成本。

本文系本网编辑转载,转载目的是为传递更多信息,并不代表本网赞同其观点和对其内容真实性负责,如涉及作品内容、版权或其他内容,请联系本网,我们立即将会在第一时间删除。

【声明】本站所有内容为原作者个人观点,本站只提供参考,并不构成任何投资及应用建议,本站拥有对此声明的最终解释权。

全国服务热线

15382869776

快速通道

污水处理设备 磷酸回收设备 污水脱色设备 污水除磷设备 电絮凝设备 蒸发浓缩设备 污水处理一体化设备 污水处理自动加药装置 More+
污水处理方案 电镀废水处理 电路板废水处理 机械加工废水处理 酸洗废水处理 磷化废水处理 阳极氧化废水处理 半导体废水处理 More+
工程案例 五金行业 制药行业 印染行业 食品行业 化工行业 其他更多 More+